Grim Soul安装器
229.7MB/ 冒险解谜 /
10
饥荒:延续
1.24GB/ 冒险解谜 /
10
勇者冒险海岛
280.9MB/ 冒险解谜 /
10
狼人杀
332.8MB/ 冒险解谜 /
10
无尽旅图手机版是一款风格清新的休闲解谜冒险游戏,源自同名电脑游戏。在手机版中,游戏的用户界面得到了重新设计,并新增了一些在探索世界和拼接地图时所需的按钮,以提升玩家的游戏体验。在游戏中,玩家将扮演制图师卡朵,利用手中的神奇地图,通过探险和解谜等方法收集地图碎片。收集到碎片后,卡朵运用制图师的能力旋转并拼合这些碎片,形成一片全新的大陆。这片大陆的方向自由,只有卡朵亲手将碎片连接起来,才能抵达远方。玩家可以在游戏中探索周围环境,与岛上的居民互动,并与新朋友一起经历各种冒险。在这里,每一次旅行的经历都将是最宝贵的记忆。感兴趣的朋友可以下载体验。
游戏特色
【谜题和迷路不都是迷?】
从全新的角度解读这个世界,搜集散落在各个角落的地图碎片,通过NPC的零星对话和各种细微线索,将它们以恰当的方式重新拼接,这样就能开启新的场景,推动游戏进程,同时解开谜题和摆脱迷路。
【童话的世界里的怪人朋友们】
你将游历各个神奇的部落,遇见一群个性奇怪的角色们:比如喜欢拥抱的大熊、用火山当热水器的旅馆,会自动写故事的童话书等等。在清新可爱的绘本画风下,这些怪异又可爱的怪人朋友们,或许可以给你些不一样的温暖。
【拯救世界需要一点想象力】
平原、森林、沙漠、火山、冰川,各种不同的地形有着独一无二的有趣机制,比如你可以拼接河流,让沙漠中凭空出现绿洲,或者连接冰面,在雪地搭建一条冰上高速,用上你的想象力,这些谜题没什么可怕的!
无尽旅图手机版攻略
初始岛屿
从飞机上掉落下来后,卡朵便开始了正式的游戏之旅。玩家可以在灌木旁在捡到地图卷轴,进入教学内容。
完成教学内容后,卡朵能够在一个渔夫边上捡到闪着白光的碎片,将其与现有地图拼接,形成新的地图,卡朵就能看到房屋出现在身边。
房屋的上方有一个白色碎片,将其捡起拼入。之后能在新地图里找到一个白色碎片,拼入后再于新地图中找到一个白色碎片,将树林拼出来。
树林中同样有一个白色碎片,将其拼入后会出现一个新的NPC“阿伯”。阿伯找不到回家的路,卡朵需要将阿伯所在的版块拼到此前房子的东边。
此时会新出现女性NPC,她会告诉你夏南的家在森林里。卡朵在这对夫妇旁捡到一个碎片,再在小孩旁捡到两个碎片,就能拼出森林了。
进入森林的房子中,和夫妇对话后,调查墙壁上发光的贝壳,发现新的碎片。将其拼入形成湖泊,随后去湖边寻找她们的女儿夏南。
夏南想要故乡的泥土,卡朵可以在下图所示的版块上找到一个小土堆,挖到泥土。
交给夏南泥土后,会获得港口碎片。放置港口碎片时,需将码头一端对准北方。接着,玩家前往港口,与众人告别后,进入下一章。
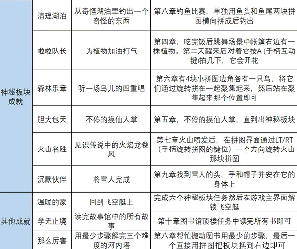
无尽旅图手机版隐藏成就攻略
一、
神秘板块任务及其他成就
二、
详细图解
详细信息
- 文件大小:380.2MB
- 当前版本:v1.0.7.6
- 厂商:暂无
- 语言:简体中文

































