
渲得快安装教程
到本站下载安装渲得快,打开安装程序,点击下一步继续安装
点击浏览选择软件安装位置,开始安装
稍等片刻
最后点击完成即可,软件安装完毕

渲得快使用说明
一、下载客户端后点击插件,选择一键安装后提示正常。
二、打开对应的3DMAX版本,在3D MAX 菜单栏会出现渲得快,代表插件安装成功。
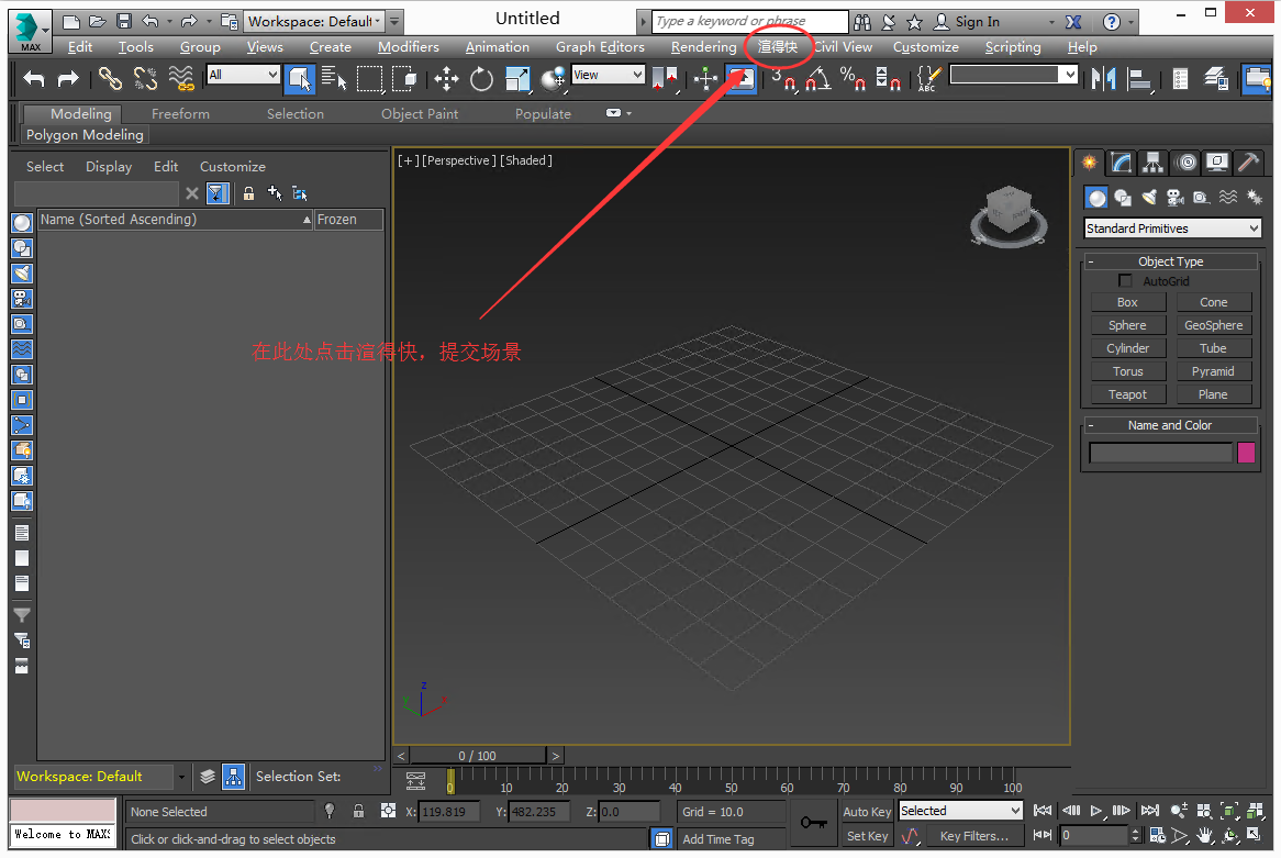
三、点击渲得快后出现下图:
线程数:目前分为2种分别是32线程、128线程,线程指数越高出图越快。
服务等级:目前分为2种分别是闲时优惠、优先渲染。
(1)闲时优惠:渲染时会优先扣除积分,没有积分时才会扣除费用,闲时优惠会降低优先级在服务器繁忙时,不会优先安排渲染需要排队等待。
(2)优先渲染:渲染时无需排队等待,只扣除费用不扣除积分。
选择相机:根据用户需求自行选择场景角度。
提交:点击提交后系统会复制用户的源文件,因此提交过程中请用户不要对电脑进行其他操作,耐心等待即可。
提交成功后:打开渲得快客户端出现任务,状态栏会先出现压缩文件,压缩文件状态后出现上传,当上传完成后用户可以关闭客户端或者关闭电脑。
四,提交成功后 ,客户端会出现任务列表。每行任务有如下几个按钮,另外每行任务有几个右键功能,大家可以根据需要使用。见图解:
五,如有需要,双击“相机”即可调整各自相机角度的尺寸

渲得快功能介绍
1.渲染较长立即在最初预测分析,并发送短信提示2.速率最高值达5Gb级每秒钟远领先于其他服务平台
3.渲得快精简版适用灵便延展性渲染,轻轻松松解决临时性加急的情况下图
4.节约电磁能成本费,使大家能给顾客大量让利
5.不要看截屏就知进展,多个任务进展一目了然
渲得快软件特色
独家异常时长预测
渲染超长直接在最开始预测,并发送短信提醒
独家OSS线路快传
速度峰值达5Gb级每秒远领先于其它平台
独家动态加减配
渲得快绿色版支持灵活弹性渲染,轻松应对临时加急图
独家自适应开关机
节省电能成本,使我们能给客户更多让利
独家支持实时进度显示
不看截图就知进度,多任务进度一目了然
源文件保存长达3周
源文件与结果均双重备份,防止用户文件丢失
首创源包下载
PB级存储+长时间+双重备份用户不怕文件丢失
详细信息
- 文件大小:48.8MB
- 当前版本:v官方版
- 厂商:暂无
- 语言:中文
软件截图
猜你喜欢
gamestoday最新版下载 qooapp官网版 233乐园下载安装2024 steam官网版手机版下载最新版
gamestoday最新版下载
更多>gamestoday玩家只需在软件中点击下载按钮,游戏就会在短时间内完成下载。安装过程也非常简单,无需复杂的操作,让玩家能够轻松上手。感兴趣的就来下载gamestoday试试哦。
-
gamestoday官网版
生活服务
5.0
-
GamesToday官网版
商务办公
5.0
-
GamesToday官网版
系统工具
5.0
-
GamesToday最新版
系统工具
5.0
















